栀子蓝色素
- CAS号:
- 英文名:Gardenia blue pigment
- 中文名:栀子蓝色素
- CBNumber:CB02081324
- 分子式:
- 分子量:0
- MOL File:Mol file
栀子蓝色素性质、用途与生产工艺
-
概述
栀子蓝是一种水溶性极强的国际上流行的天然食品添加剂,它是以栀子果实为原料经过微生物发酵或酶的生物转化作用制得的深蓝色粉末。栀子蓝色素因其能产生独特的蓝色调,具有物化性质稳定、着色力好、食用安全等优点,我国于1989年起就将其列入许可使用的食品添加剂,广泛用于食品饮料、医药、日用化工等领域。

图1为栀子蓝 - 性状 蓝色粉末,几乎无臭无味。易溶于水、含水乙醇及含水丙二醇,呈鲜明蓝色。pH3~8范围内色调无变化。耐热,经120℃、60min不褪色。吸潮性弱,耐光性差。本品对蛋白质染色力强,吸光度 (1000倍稀释水溶液,590nm) 0.5。
-
制备
它是以茜草科植物-栀子中所含的化学成分京尼平甙(geniposide)为原料,利用β-1,4-葡糖甙酶(EC3.2.1.21, betaglucosedase)酶解京尼平甙, 脱去其分子末端的葡萄糖基, 得到京尼平(genipin), 京尼平再与氨基酸发生一系列的聚合、重排反应, 经干燥即可制得栀子蓝。
纤维素酶→酶液→京尼平甙酶解→京尼平→氨基酸聚合→栀子蓝色素溶液→超滤(UF)→冷冻干燥→栀子蓝色素粉末。

图2为京尼平(C11H14O5)与氨基化合物(H2N-R)的反应机理示意图 -
用途
主要用作食品色素,适用于糖果、饮料、果酱等。也可与其他天然色素配合使用。安全性好,可添加于化妆品中。
有关栀子蓝的概述、性状、制备、用途、等是由Chemicalbook的侍艳编辑整理。(2015-12-02) -
天然蓝色素的自然来源
天然色素中天然蓝色素很少,自然来源也非常有限。无机天然蓝色素主要来源于自然蓝矾矿,现在也有较大一部分由化工方法合成。有机天然蓝色素则主要来源于植物和微生物材料。蓼蓝、茶蓝、马蓝、吴蓝、菘蓝等木蓝属植物的叶子可以用于制取靛蓝染料。栀子蓝色素是用茜草科植物栀子的果实中的栀子苷制备的。麦冬果实、爵床科植物山蓝、紫甘蓝、蓝粒小麦种子等植物来源材料都用于制取相应的蓝色素。虽然能够产生蓝色素的转基因棉花和转基因玫瑰也有报道,但这类转基因植物材料因来源珍稀,目前尚不能用于生产天然蓝色素。螺旋藻、蓝藻、念珠藻等藻类可用于制取藻蓝蛋白色素。大蒜经醋浸制后能发生绿变,其中可以分离出蓝色素。有些微生物如链霉菌、假单胞菌、假交替单胞菌、杜檊氏菌、出芽短梗霉、紫色非硫细菌等可利用培养基质在生长过程中产生各不相同的蓝色素,另有一些基因工程菌株可以产生靛蓝色素。
天然蓝色素尽管在蓝色色调上相似,但是蓝色素的呈色机理并不相同。不同的呈色机理最终都是由色素分子化学结构或空间结构的不同决定的。不同原材料或不同方法制备的天然蓝色素的分子结构可能不同,色素的理化性质及应用范围也会因此而有所差异。

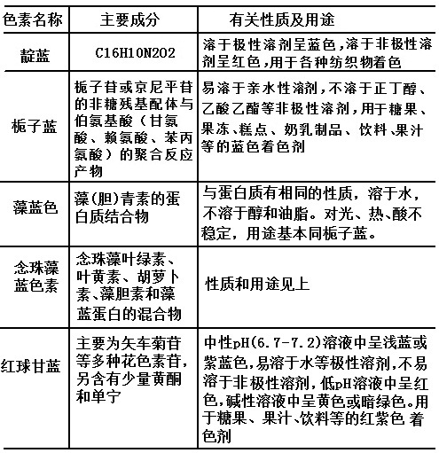
图3为常见天然蓝色素有关性质 - 化学性质 深蓝色粉末。易溶于水、含水乙醇及含水丙二醇等亲水性溶剂,呈鲜明蓝色。不溶于有机溶剂。几乎无臭、无味。吸潮性小。在pH值为4~8内色调无变化,120℃加热60min不褪色。吸光度(1000倍稀释水溶液)0.5(590nm)。耐光性较差。几乎不受Ca2+、Mg2+、Al2+等影响,但在酸性时遇Fe2+、Sn2+变深。对蛋白质染色性比对淀粉强。
- 用途 一般食品的着色,如硬糖,果胶、琼脂等的凝胶软糖,布丁,马希马洛糖、饼干,松蛋糕,蛋糕预制粉,稀奶油,冰激凌,乳制品,蔬菜、青豆等罐头,饮料,果汁等。
- 用途 适用于糖果、饮料、糕点等食品的着色,也可作为医药、化妆品及其他卫生产品的着色
-
生产方法
由茜草科植物栀子(Gardenia augustavar. gnrdiftoru;G..florida及G.in.sminoides)果实用温水提取所得的呈色配糖体和蛋白质分解物的混合物(宜用天然氨基酸,成品耐酸,如用大豆蛋白,则不耐酸),加β-半乳糖苷酶(由曲酶菌制得)经发酵、灭活、过滤、蒸发、精制、干燥而成。呈蓝色。
也可用黑曲霉作为产酶菌株,在优化条件下,酶活力由原来的51.5U/ml增至96.5U./ml。其最适培养条件为:麸皮4%,硫酸铵0.1%,磷酸二氢钾0.2%,抗坏血酸0.1%,醋酸钠0.1%,硫酸镁0.02%,硫酸铁0.001%,起始pH值7.0,接种量10%,培养条件30℃,150r/min,72h。
栀子蓝色素上下游产品信息
上游原料
下游产品
栀子蓝色素生产厂家
- 公司名称:湖北艾纯瑞尔生物科技有限公司
- 联系电话: +8613367258412
- 电子邮件:ada@ipurechemical.com
- 国家:中国
- 产品数:10236
- 优势度:58
- 公司名称:河北创之源生物科技有限公司
- 联系电话: 13012111162
- 电子邮件:2792365312@qq.com
- 国家:中国
- 产品数:903
- 优势度:58
- 公司名称:南京松冠生物科技有限公司
- 联系电话: 13584088977
- 电子邮件:2714748392@qq.com
- 国家:中国
- 产品数:609
- 优势度:58
- 公司名称:武汉拉那白医药化工有限公司
- 联系电话:027-81819291; 15307151931
- 电子邮件:2355680@qq.com
- 国家:中国
- 产品数:5774
- 优势度:58
- 公司名称:武汉克米克生物医药技术有限公司
- 联系电话:027-87747081 18186681184
- 电子邮件:1344475572@qq.com
- 国家:中国
- 产品数:7055
- 优势度:58
- 公司名称:武汉绿景丰华生物科技有限公司
- 联系电话: 19972070065
- 电子邮件:201746457@qq.com
- 国家:中国
- 产品数:6428
- 优势度:58
- 公司名称:广东明通生物科技有限公司
- 联系电话: 13112222280
- 电子邮件:3406958264@qq.com
- 国家:中国
- 产品数:2474
- 优势度:58
- 公司名称:山东新雄生物科技有限公司
- 联系电话: 15666663101
- 电子邮件:3786416211@qq.com
- 国家:中国
- 产品数:2424
- 优势度:58
栀子蓝色素相关搜索: