#原料药385766阅读量

原料药(API),我国将其定义为用于药品制造中的任何一种物质或物质的混合物,是各类制剂的有效成分。此物质对机体的功能会有影响,在病痛的诊治、缓解、预防中会有药理活性。临床使用的药品或药物制剂是各种原料药加工而成的。世界卫生组织(WHO)对其的定义是:原料药是指任何用于成品药产品的,旨在提供药理活性;或对疾病在诊断、治疗、缓解或预防作用的;或对人类生理功能有恢复纠正或改进作用的物质或物质的组合。
薄荷醇有什么功效?对身体有害吗?
薄荷醇有什么功效?对身体有害吗?
薄荷醇具有多种生物活性,如:抗炎、镇痛、保肝利胆、促进渗透、抗微生物等。

2026/4/16 14:14:05 阅读量:34
辅酶Q10的功能主治是?对于心脏的作用有哪些?
辅酶Q10的功能主治是?对于心脏的作用有哪些?
辅酶Q10是人体内自然存在的化合物,在人体中主要起到抗氧化和清除自由基的作用,可改善细胞代谢,保护皮肤健康、延缓衰老,还能抗炎、增强免疫力。

2026/1/9 15:12:47 阅读量:180
甲磺酸酚妥拉明的特性及副作用
甲磺酸酚妥拉明的特性及副作用
甲磺酸酚妥拉明不受性激素、情绪及神经的影响,起效快、副作用小、服用安全。

2025/4/24 11:47:08 阅读量:1001
美洛培南三水合物的功效作用与合成
美洛培南三水合物的功效作用与合成
美罗培南三水合物具有广谱抗革兰阳性和阴性菌的作用,对中枢神经系统及肾脏都很安全,增强了对革兰阴性杆菌,特别对铜绿假单胞菌(PA)的抗菌活性。

2025/4/22 15:41:26 阅读量:793
硫酸特布他林的功效与毒性
硫酸特布他林的功效与毒性
硫酸特布他林是一种选择性β2肾上腺素能受体激动剂,通过雾化器吸入给药,与支气管中β2受体结合,起到松弛支气管平滑肌、扩张支气管的作用。

2024/10/31 9:12:48 阅读量:1322
腺苷钴胺的功效作用与副作用
腺苷钴胺的功效作用与副作用
腺苷钴胺是体内维生素B12的另一种生理活性形式,为暗红色结晶或粉末,极具引湿性,钴碳键见光极易断裂,降解为羟钴胺。

2024/10/31 9:01:02 阅读量:3529
沙库巴曲是什么药?不良反应和禁忌有哪些?
沙库巴曲是什么药?不良反应和禁忌有哪些?
沙库巴曲作为全球首个血管紧张素受体脑啡肽酶抑制剂类药物,在治疗心力衰竭和高血压方面疗效确切且安全性良好。

2024/10/30 10:54:09 阅读量:2921
卡络磺钠的药理毒理与副作用
卡络磺钠的药理毒理与副作用
卡络磺钠为橙黄色冻干块状物或粉末;有引湿性。其易溶于水。

2024/10/30 10:03:30 阅读量:2091
依托度酸是哪类药?用法用量如何?
依托度酸是哪类药?用法用量如何?
依托度酸为白色结晶性粉末,是一种常用的非甾体类抗炎药 (NSAID),用于缓解多种情况下的疼痛和炎症。

2024/10/29 10:06:10 阅读量:1227
塞克硝唑是什么药?如何制备?
塞克硝唑是什么药?如何制备?
塞克硝唑与甲硝唑、替硝唑具有相同的抗厌氧菌谱和抗厌氧菌活性,在治疗阿米巴原虫病、贾第鞭毛虫病、毛滴虫病和泌尿生殖道细菌感染时显示更明显的特点。

2024/10/29 9:49:17 阅读量:859
甲磺酸多沙唑嗪的作用与用法
甲磺酸多沙唑嗪的作用与用法
​甲磺酸多沙唑嗪是一种选择性α1肾上腺素受体拮抗剂,其半衰期长,通过阻滞a1受体达到扩张血管、减少血管阻力、降低血压的作用 。

2024/10/29 9:25:29 阅读量:1925
环吡酮胺的功效与用法用量
环吡酮胺的功效与用法用量
环吡酮胺用于浅部皮肤真菌感染,如体、股癣,手、足癣(尤其是角化增厚型),花斑癣,皮肤念珠菌病,也适用于甲癣。

2024/10/29 8:56:21 阅读量:2191
盐酸二甲双胍的功效与毒理研究
盐酸二甲双胍的功效与毒理研究
​盐酸二甲双胍是一种白色结晶性粉末,无臭,是一种治疗具有肥胖、单纯饮食控制不满意及体育锻炼无效等特点的II型糖尿病患者的降血糖药物。

2024/10/25 9:31:18 阅读量:984
盐酸米多君的用法用量与副作用
盐酸米多君的用法用量与副作用
盐酸米多君为白色结晶粉末,用于下肢静脉充血时血循环体位功能失调而造成的低血压症,外科术后,产后失血以及气候变化,晨间起床后的疲乏所致的低血压症等。

2024/10/25 9:17:14 阅读量:1939
盐酸托烷司琼的功效与副作用
盐酸托烷司琼的功效与副作用
盐酸托烷司琼由诺华公司研制开发,商品名为Navoban(呕必停),是一种高选择性5-羟色胺3(5一HT3)受体拮抗药。

2024/10/25 8:52:06 阅读量:1270
可生物降解的物质——丙交酯
可生物降解的物质——丙交酯
丙交酯是无色或白色固体,来自丰富的可再生资源,并且是可生物降解塑料的前体。丙交酯溶于氯仿,甲醇,微溶于苯。

2024/10/23 10:01:46 阅读量:1634
司美格鲁肽的正确使用方法及副作用
司美格鲁肽的正确使用方法及副作用
司美格鲁肽以品牌名Ozempic、Wegovy、Rybelsus销售,是由诺和诺德于2012年开发的针对2型糖尿病的抗糖尿病药和用于长期体重管理的减肥药。

2024/10/23 9:50:40 阅读量:2278
舒林酸的功效用法与副作用
舒林酸的功效用法与副作用
舒林酸商品名枢力达、奇诺力,适用于类风湿关节炎,退行性关节病。

2024/10/22 9:56:58 阅读量:1650
氢溴酸加兰他敏主治什么?有何副作用?
氢溴酸加兰他敏主治什么?有何副作用?
氢溴酸加兰他敏是从石蒜属植物中分离出的一种生物碱,系可逆性乙酰胆碱酯酶(AChE)抑制剂,易于通过血脑屏障进入脑组织,对中枢神经作用较强。

2024/10/22 9:45:39 阅读量:2204
盐酸乌拉地尔的功效与用法
盐酸乌拉地尔的功效与用法
盐酸乌拉地尔为白色或类白色疏松块状物,广泛用于控制高血压急症、重度和极重度高血压、难治性高血压以及围手术期高血压。

2024/10/18 10:51:22 阅读量:2181
磺胺脒的功效作用与主治
磺胺脒的功效作用与主治
磺胺脒为白色针状结晶粉末,遇日光照射颜色逐渐变深,其是一种非常有用的精细化工中间体原料,其用于治疗细菌性痢疾和肠炎,或用于预防肠道手术后感染。

2024/10/16 11:45:17 阅读量:1013
氢溴酸樟柳碱的功效作用与用法
氢溴酸樟柳碱的功效作用与用法
氢溴酸樟柳碱能解除血管痉挛,改善微循环,有抗震颤、解痉、平喘、抑制腺体分泌、瞳散及对抗有机磷酸酯类农药中毒的作用。

2024/10/12 14:43:36 阅读量:1606
依匹哌唑的副作用与国内外上市情况
依匹哌唑的副作用与国内外上市情况
依匹哌唑是一种新型的多巴胺受体部分激动药,用于治疗成人精神分裂症以及重度抑郁症的辅助治疗。

2024/10/10 14:09:57 阅读量:1932
坎地沙坦的功效与副作用
坎地沙坦的功效与副作用
​坎地沙坦是一款血管紧张素II受体拮抗剂药物,多用于治疗高血压症。

2024/9/26 11:22:46 阅读量:2455
依巴斯汀是什么药?有什么作用?
依巴斯汀是什么药?有什么作用?
依巴斯汀为白色结晶粉末,作为新型非镇静作用的氧哌啶类第二代长效、强效、速效和选择性良好的抗组胺H1受体拮抗剂,具有H1受体拮抗作用。

2024/9/26 11:00:07 阅读量:2080
头孢呋辛酯VS头孢克肟
头孢呋辛酯VS头孢克肟
头孢呋辛酯是一种第二代口服头孢菌素抗生素,最初由葛兰素史克公司发现,并于1987年作为Zinnat被引入。

2024/9/25 10:16:12 阅读量:1842
依度沙班的功效与用法用量
依度沙班的功效与用法用量
依度沙班 (Savaysa®) 可供心率失常(亦称作心房纤颤)的人士使用,旨在降低其出现血栓和中风的风险。

2024/9/25 9:46:14 阅读量:2295
左旋甲状腺素钠是激素药吗?治疗什么病?
左旋甲状腺素钠是激素药吗?治疗什么病?
左旋甲状腺素钠商品名尤仙,为甲状腺激素类药,为人工合成的四碘甲状腺原氨酸钠,具有维持人体正常生长发育、促进代谢、增加产热和提高交感-肾上腺系统感受性等作用

2024/9/25 9:08:17 阅读量:1243
曲妥珠单抗是靶向药吗?用法用量是?
曲妥珠单抗是靶向药吗?用法用量是?
曲妥珠单抗是一种靶向人类表皮生长因子受体II的单克隆抗体,主要用于治疗某些HER-2阳性乳癌。商品名:赫赛汀(中国大陆及港澳)、贺癌平(台湾)。

2024/9/25 8:55:35 阅读量:1288
艾乐替尼的功效与副作用
艾乐替尼的功效与副作用
新型抗癌药物艾乐替尼(Alectinib)是一种新间变性淋巴瘤激酶(ALK)的抑制剂,用于治疗晚期或者转移性ALK阳性非小细胞肺癌,适用于不对克唑替尼耐受以及治疗后恶化的患者。

2024/9/24 10:43:43 阅读量:1399
只可口服的抗凝剂——华法林
只可口服的抗凝剂——华法林
华法林(英语:Warfarin,又名华法令、可迈丁、灭鼠灵)是一种只可口服的抗凝剂,学名为苄丙酮香豆素,一般都以苄丙酮香豆素钠来储存及处方,较著名的品牌有Coumadin®。

2024/9/24 10:32:48 阅读量:2655
唑尼沙胺有何功效?副作用大吗?
唑尼沙胺有何功效?副作用大吗?
唑尼沙胺为白色或微黄色结晶性粉末,无臭或微异臭,味苦。其极易溶于丙酮,略溶于就爱村、乙醇,不溶于水、乙醚与氯仿。

2024/9/24 9:51:24 阅读量:1609
帕罗西汀的的功效作用及副作用
帕罗西汀的的功效作用及副作用
帕罗西汀是一种选择性5-羟色胺再吸收抑制剂(SSRI)型的抗抑郁药,其药物形态为盐酸帕罗西汀,在临床上常用于抑郁症、强迫症、社交恐惧症、广泛性焦虑、PTSD等疾病的治疗。

2024/9/24 9:36:35 阅读量:4026
靶向药物卡马替尼的用法用量
靶向药物卡马替尼的用法用量
​卡马替尼(Capmatinib)是由诺华公司研发的口服、选择性MET抑制剂。

2024/9/20 11:37:35 阅读量:1525
磺胺间甲氧嘧啶主治什么?有啥副作用?
磺胺间甲氧嘧啶主治什么?有啥副作用?
磺胺间甲氧嘧啶是一种长效的磺胺类抗菌剂。其可用于血液动力学研究,竞争性抑制剂二氢叶酸合成,从而阻断叶酸合成。 ​

2024/9/20 11:02:37 阅读量:1532
戊酸雌二醇的功效与用法用量
戊酸雌二醇的功效与用法用量
戊酸雌二醇为白色结晶性粉末;无臭。其在乙醇、丙酮或三氯甲烷中易溶,在甲醇中溶解,在植物油中微溶,在水中几乎不溶。

2024/9/20 10:44:57 阅读量:2317
阿瑞吡坦的功能主治与副作用
阿瑞吡坦的功能主治与副作用
阿瑞吡坦(Aprepitant)是美国Merck&Co公司研究开发的神经激肽-1(NK-1)受体拮抗剂,用于预防高致吐性抗肿瘤化疗药物(包括大剂量顺铂治疗方案)所致的急性和迟发性恶心、呕吐。

2024/9/20 10:28:47 阅读量:2533
利血平是什么药?药效如何?
利血平是什么药?药效如何?
利血平(英语:Reserpine),或作利舍平,蛇根碱,是一种用于治疗高血压及精神病的吲哚类生物碱药物,最初是在萝芙木属植物蛇根木中提炼而成。

2024/9/19 10:14:54 阅读量:2472
康力龙是什么药?有何作用?
康力龙是什么药?有何作用?
康力龙为白色或类白色结晶性粉末,无臭。几乎不溶于水,溶于乙醇、氯仿,微溶于丙酮。

2024/9/19 9:27:15 阅读量:1849
艾曲波帕的作用功效是什么?有什么副作用?
艾曲波帕的作用功效是什么?有什么副作用?
艾曲波帕 (Eltrombopag) 是一种口服血小板生成素受体激动剂 (TPO-RA),用于治疗血小板减少症,常见不良反应主要包括头痛、鼻咽炎、恶心、呕吐、腹泻等。

2024/9/18 14:23:12 阅读量:2006
盐酸达泊西汀的功效与作用
盐酸达泊西汀的功效与作用
盐酸达泊西汀化学名为(S)-(+)-N,N-二甲基-1-苯基-3-(1-萘氧基)-1-丙铵盐酸盐,是一种选择性5-羟色胺重摄取抑制剂(SSRI)。

2024/9/18 8:58:07 阅读量:3233
醋酸西曲瑞克是什么药?有何副作用?
醋酸西曲瑞克是什么药?有何副作用?
​醋酸西曲瑞克是具有促性腺激素释放激素 (GnRH) 拮抗活性的合成十肽。

2024/9/14 9:51:25 阅读量:1933
来那替尼是靶向药吗?有何功效作用?
来那替尼是靶向药吗?有何功效作用?
来那替尼(INN,商品名为Nerlynx)是一种酪氨酸激酶抑制剂抗癌药物,用于治疗乳腺癌。

2024/9/14 9:24:58 阅读量:1157
特利加压素的说明书
特利加压素的说明书
特利加压素为白色或类白色块状物或粉末,或为无色澄清的溶液。其可降低HVPG更快、更强、更持久,治疗门脉高压并发症药物。

2024/9/14 9:14:42 阅读量:2076
尼罗替尼的价格与用法用量
尼罗替尼的价格与用法用量
​尼洛替尼(英语:Nilotinib)是由瑞士诺华公司研制销售,治疗慢性骨髓性白血病的第二代/新一代标靶药物。

2024/9/13 10:03:08 阅读量:1751
西替利嗪的功能主治与副作用
西替利嗪的功能主治与副作用
西替利嗪(INN:cetirizine)是一种第二代抗组织胺,为长效的具选择性的口服强效抗过敏反应药。

2024/9/13 9:49:00 阅读量:2830
苯海拉明是什么药?有何功效作用?
苯海拉明是什么药?有何功效作用?
苯海拉明是一种第一代抗组织胺药,主要用于治疗过敏症,也可以用于治疗失眠、感冒症状、帕金森氏症震颤和恶心、防止晕车及锥体外症候群,亦具备局部麻醉药的效果。

2024/9/13 9:37:18 阅读量:2413
美索巴莫的功效与副作用
美索巴莫的功效与副作用
美索巴莫属于愈创木酚甘油醚衍生物,是一种中枢性骨骼肌松弛药,作用机制尚不明确。

2024/9/13 8:51:41 阅读量:1654
富马酸替诺福韦酯的功效与安全性
富马酸替诺福韦酯的功效与安全性
富马酸替诺福韦酯一种新型核苷酸类逆转录酶抑制剂以与核苷类逆转录酶抑制剂类似的方法抑制逆转录酶,从而具有潜在的抗HIV-1活性。

2024/9/12 10:09:40 阅读量:943
氟西汀是什么药?有何功效及副作用?
氟西汀是什么药?有何功效及副作用?
氟西汀商品名百优解,是一种选择性5-羟色胺再摄取抑制剂(SSRI)类抗抑郁药。

2024/9/12 9:33:10 阅读量:3046
湿疹皮炎类皮肤病用药——吡美莫司
湿疹皮炎类皮肤病用药——吡美莫司
近年来吡美莫司的应用范围有所扩大,可被广泛应用于多种湿疹皮炎类皮肤病,如特应性皮炎、湿疹、接触性皮炎、口周皮炎等。

2024/9/11 10:31:41 阅读量:2062
替比夫定的功效作用与副作用
替比夫定的功效作用与副作用
​替比夫定是一种含氮有机化合物,分子式C10H14N2O5,属于逆转录酶抑制剂类抗病毒药物,用于乙型肝炎治疗。

2024/9/11 10:13:06 阅读量:981
盐酸坦索罗辛有啥作用?为何要与非那雄胺联用?
盐酸坦索罗辛有啥作用?为何要与非那雄胺联用?
盐酸坦索罗辛是经美国批准的治疗良性前列腺增生症用药,为选择性α1肾上腺素受体阻断剂。其在膀胱颈与前列腺平滑肌上抑制α肾上腺素受体(α1a肾上腺素受体)。

2024/9/11 9:44:26 阅读量:2685
帕罗西汀盐酸盐主治什么病?如何服用?
帕罗西汀盐酸盐主治什么病?如何服用?
帕罗西汀盐酸盐为选择性中枢神经5-羟色胺再摄取抑制剂,可使突触间隙中5-羟色胺浓度增高,发挥抗抑郁作用。

2024/9/10 9:37:24 阅读量:1022
西沙必利与莫沙必利有何区别?
西沙必利与莫沙必利有何区别?
​西沙必利为一种胃肠道动力药,可加强并协调胃肠运动,防止食物滞留与反流。

2024/9/10 8:50:53 阅读量:1791
丙酸倍氯米松的含量测定与副作用
丙酸倍氯米松的含量测定与副作用
丙酸倍氯米松是一种强效局部用糖皮质激素,在鼻腔内呈现强有力的抗炎作用,在治疗剂量下不会产生全身性副作用。

2024/9/9 9:31:20 阅读量:984
醋酸甲羟孕酮功效与正确使用方法
醋酸甲羟孕酮功效与正确使用方法
醋酸甲羟孕酮(MPA)是一种类固醇孕激素,具有抗促性腺激素作用,可以抑制体内雄激素水平。

2024/9/6 10:16:58 阅读量:2378
甲氧氯普胺的说明书
甲氧氯普胺的说明书
甲氧氯普胺商品名胃复安,镇吐药。其被归类到胃肠疾病用药、急慢性胃炎、泌尿系统类、糖尿病等药品分类。

2024/9/6 10:03:11 阅读量:2985
甲磺酸艾日布林的说明书
甲磺酸艾日布林的说明书
甲磺酸艾日布林是天然化合物软海绵素经结构优化后的大环酮类似物(代号E7389,ER-08652等),体内外试验结果显示其具有亚纳摩尔水平的抗肿瘤活性。

2024/9/6 9:49:50 阅读量:1680
L-鸟氨酸L-天门冬氨酸盐的用途与制备
L-鸟氨酸L-天门冬氨酸盐的用途与制备
L-鸟氨酸L-天门冬氨酸盐为白色晶体或结晶性粉末,可用于治疗肝性脑病及其他慢性肝病。

2024/9/6 9:29:55 阅读量:925
盐酸多柔比星的功效与副作用
盐酸多柔比星的功效与副作用
盐酸多柔比星​为鲜红色或橙红色的疏松块状物,有引湿性,是一种蒽环类抗肿瘤抗生素,通过诱导双链DNA断裂抑制DNA拓扑异构酶II。

2024/9/5 11:00:57 阅读量:2283
替普瑞酮属于什么药?有何副作用?
替普瑞酮属于什么药?有何副作用?
替普瑞酮(Teprenone)是一种萜烯类衍生物,属于胃黏膜保护药,临床用于治疗胃溃疡。

2024/9/5 10:48:29 阅读量:5663
比伐卢定的功效与作用机制
比伐卢定的功效与作用机制
比伐卢定是一种人工合成的20肽化合物,是可逆的凝血酶抑制剂,具有抗凝血作用,主要用于血管成型介入治疗不稳定性心绞痛前后的缺血性并发症。

2024/9/5 10:20:59 阅读量:1318
劳拉替尼的作用机制与副作用
劳拉替尼的作用机制与副作用
洛拉替尼是一种新型的第三代ALK TKI,采取大环分子结构设计,对克唑替尼和第二代ALK TKI治疗期间检出的多种ALK激酶域耐药突变具有广谱且高效的活性。

2024/9/5 10:08:43 阅读量:1513
米索前列醇的作用与市场价格
米索前列醇的作用与市场价格
米索前列醇(Misoprostol),常见商品名为Cytotec,是一种人工合成的PGE1药物。用于加速分娩、流产、预防或治疗胃溃疡,或治疗因为子宫收缩不足所造成的产后出血。

2024/9/5 9:58:08 阅读量:2231
羟苯磺酸钙的作用与用法用量
羟苯磺酸钙的作用与用法用量
羟苯磺酸钙是一种口服血管保护剂,对糖尿病性视网膜病变(DR)的"三高"因素有明显的抑制和逆转作用。

2024/9/4 11:14:54 阅读量:1514
利那洛肽是什么药?有何功效?
利那洛肽是什么药?有何功效?
利那洛肽是全球第1个鸟苷酸环化酶C受体激动剂。在中国,于2019年1月获得批准,用于IBS-C成人患者的治疗。

2024/9/3 11:06:40 阅读量:1545
四环素的功效与副作用
四环素的功效与副作用
四环素是一种广谱抗生素,用于治疗多种细菌感染。它属于四环素类抗生素,透过阻止细菌蛋白质合成来抑制细菌生长。 ​

2024/9/3 10:54:32 阅读量:1772
苯溴马隆有何功效?会导致肝毒性吗?
苯溴马隆有何功效?会导致肝毒性吗?
苯溴马隆是一种排尿酸药物,它是通过抑制近端肾小管对尿酸的重吸收,以利于尿酸排泄,从而降低血中尿酸浓度的。

2024/8/23 14:13:11 阅读量:1219
色瑞替尼是几代靶向药?色瑞替尼的价格是多少?
色瑞替尼是几代靶向药?色瑞替尼的价格是多少?
色瑞替尼属于第二代靶向药,也是第二代间变性淋巴瘤激酶(ALK)抑制剂。ALK是受体酪氨酸激酶的胰岛素受体超家族的一员。

2024/8/23 13:47:44 阅读量:1295
头孢曲松VS头孢克肟
头孢曲松VS头孢克肟
头孢曲松以商品名Rocephin等在市面上销售,是一种第三代头孢菌素抗生素,用于治疗多种细菌感染。

2024/8/21 14:20:49 阅读量:2829
5-溴-4-甲基-2-(三氟甲基)嘧啶的制备
5-溴-4-甲基-2-(三氟甲基)嘧啶的制备
5-溴-4-甲基-2-三氟甲基嘧啶是一种重要的医药中间体,在预防或减少支气管收缩、炎症、呼吸道炎症和血管收缩的治疗药物方面有着很重要的应用。

2024/8/2 9:51:23 阅读量:572
盐酸丙帕他莫的制备
盐酸丙帕他莫的制备
盐酸丙帕他莫,化学名4-乙酰氨基苯酚二乙氨基醋酸酯盐酸盐,是近年来由布迈施贵宝(USPA)公司所开发的一种对乙酰氨基酚的衍生物药物。

2024/8/2 9:29:20 阅读量:1102
多靶点抗精神分裂药物——卢美哌隆
多靶点抗精神分裂药物——卢美哌隆
卢美哌隆是一种结合强效5-HT2A受体拮抗剂、多巴胺受体磷酸化调节剂(DPPM)、谷氨酸调节剂以及5-羟色胺再摄取抑制剂于一身的新药。

2024/8/1 10:25:00 阅读量:7824
依鲁替尼
依鲁替尼
依鲁替尼是一种口服的布鲁顿酪氨酸激酶(BTK)抑制剂,通过抑制肿瘤细胞复制和转移需要的BTK而起到抗癌作用。2013年11月被批准用于治疗复发性套细胞淋巴癌。

2024/8/1 9:44:02 阅读量:1177
马来酸茚达特罗的功效与制备
马来酸茚达特罗的功效与制备
马来酸茚达特罗(Indacaterol Maleate)是由瑞士诺华公司开发的一种支气管扩张药物,属于新型超长效β2受体激动剂,于2011年7月1日获美国FDA批准上市,其商品名为Arcapta。

2024/8/1 9:29:05 阅读量:801
马来酸氟伏沙明的功效及制备
马来酸氟伏沙明的功效及制备
马来酸氟伏沙明是一种选择性5-羟色胺再吸收抑制剂(SSRI)型的抗抑郁药,商品名为“兰释”(Luvox)。在临床上常用于抑郁症及相关症状和强迫症的治疗。

2024/8/1 9:14:52 阅读量:1856
沃替西汀
沃替西汀
​沃替西汀是由灵北(Lundbeck)和武田(Takeda)联合开发的一种抗抑郁药,商品名为Brintellix。

2024/8/1 9:00:19 阅读量:1578
盐酸依匹斯汀的疗效与制备
盐酸依匹斯汀的疗效与制备
盐酸依匹斯汀是一种组胺H1拮抗剂,主要用于治疗成人所患的过敏性鼻炎、荨麻疹、湿疹、皮炎、皮肤瘙痒症、痒疹、伴有瘙痒的寻常性银屑病及过敏性支气管哮喘。

2024/8/1 8:46:37 阅读量:1843
恩康唑是什么药物?如何制备?
恩康唑是什么药物?如何制备?
恩康唑又名抑霉唑,是由janssenpharmaceutica研制的一种内吸性苯并咪唑类杀菌剂,对水果、蔬菜等植物的真菌病害都有防治功效。

2024/7/31 13:22:09 阅读量:1211
奥硝唑的作用与合成
奥硝唑的作用与合成
奥硝唑是继甲硝唑、替硝唑后新研制成的疗效更高、疗程更短、耐受性更好、体内分布更广的第三代硝基咪唑类衍生物,具有良好的抗厌氧菌和抗滴虫作用。

2024/7/31 9:59:25 阅读量:2826
利拉利汀的制备与副作用
利拉利汀的制备与副作用
利拉利汀是一种选择性二肽基肽酶Ⅳ(DPP-Ⅳ)抑制剂,可显著控制血糖,市场前景较好。

2024/7/31 9:37:01 阅读量:719
卡比替尼是什么药?
卡比替尼是什么药?
卡比替尼(Cobimetinib,XL518,GDC-0973)是由罗氏公司(Roche)开发的一种口服小分子MEK抑制剂。

2024/7/31 9:28:27 阅读量:1130
非典型抗精神病药——卡利拉嗪
非典型抗精神病药——卡利拉嗪
卡利拉嗪(Cariprazine,RGH188)是由美国森林实验室(ForestLab)研发的一种非典型抗精神病药,属于多巴胺D2、D3受体部分激动剂。

2024/7/31 9:20:51 阅读量:4420
依匹斯汀的功效与合成
依匹斯汀的功效与合成
依匹斯汀是一种有效的抗组胺药。其临床应用科室广泛。对H1受体具有高度选择性及亲和力,抗过敏作用较传统药物更为强大。

2024/7/30 9:03:57 阅读量:1020
抗艾滋病药——度鲁特韦
抗艾滋病药——度鲁特韦
度鲁特韦由英国葛兰素史克(Glaxo SmithKline,GSK)公司开发的一种抗艾滋病新药,于2013年8月经美国FDA批准上市。

2024/7/29 9:50:57 阅读量:1245
氟马替尼的合成路线
氟马替尼的合成路线
甲磺酸氟马替尼活性高、毒性低,稳定性良好。近年来,Gleevec又名伊马替尼成为治疗慢性粒细胞白血病的一线药物,但是有些病人用后产生了耐药性。

2024/7/29 9:35:57 阅读量:1189
卡比沙明的不对称合成
卡比沙明的不对称合成
卡比沙明,又名氯苯吡醇胺,化学名为2-[(4-氯苯基)(2-吡啶基)甲氧基]-N,N-二甲基乙胺。为乙醇胺类H1受体拮抗剂,抗组胺类药物,具有温和镇静作用。

2024/7/29 9:24:11 阅读量:772
枸橼酸阿尔维林
枸橼酸阿尔维林
​枸橼酸阿尔维林是人工合成的罂粟碱衍生物,1996年在西方国家上市,它直接作用于平滑肌,可选择性的作用于胃肠道、子宫和生殖泌尿器官的平滑肌,具有解痉作用。

2024/7/26 11:00:57 阅读量:998
阿曲库胺的功效与应用
阿曲库胺的功效与应用
阿曲库胺是一种苄异喹啉类中时效非去极化肌药,在体内经Hofmann降解和酯酶水解,不依赖肝肾功能,被用于各种外科手术中麻醉时的骨骼肌松弛,是老年病人肌肉松弛的首选药。

2024/7/24 10:41:27 阅读量:912
伊潘立酮的功效与副作用
伊潘立酮的功效与副作用
与目前使用的抗精神病药比较,短期、长期的安全试验结果显示,伊潘立酮的不良反应更少。临床研究结果显示,伊潘立酮具有良好的安全性和耐受性。

2024/7/24 10:11:11 阅读量:1498
比阿培南原料药的制备
比阿培南原料药的制备
比阿培南的肾毒性几乎为零,能单独给药,且无中枢神经系统毒性,不诱发癫痫发作。

2024/7/23 10:42:43 阅读量:851
6-姜酮酚的作用与用途
6-姜酮酚的作用与用途
6-姜酮酚别称姜酮酚,是姜黄素家族中的一种成员,是姜的主要活性成分之一。

2024/7/8 14:04:51 阅读量:1392
生物碱药物——东莨菪碱
生物碱药物——东莨菪碱
东莨菪碱是一种莨菪烷生物碱药物,化学式为C17H21NO4,具有毒蕈碱受体拮抗剂作用。

2024/7/8 13:55:47 阅读量:3845
托吡酯是什么药?有何功效?
托吡酯是什么药?有何功效?
托吡酯是一种较新的广谱抗癫痫药。一些研究表明托吡酯对治疗青少年肌阵挛性癫痫有益。

2024/7/3 11:12:10 阅读量:1212
阿齐沙坦的药理药效与用量
阿齐沙坦的药理药效与用量
阿齐沙坦是一款用于治疗高血压症的血管紧张素II受体拮抗剂药物,多用于治疗高血压症,也是目前唯一处于末期临床的血管紧张素II受体拮抗剂(沙坦类)药物。

2024/7/3 10:10:53 阅读量:1777
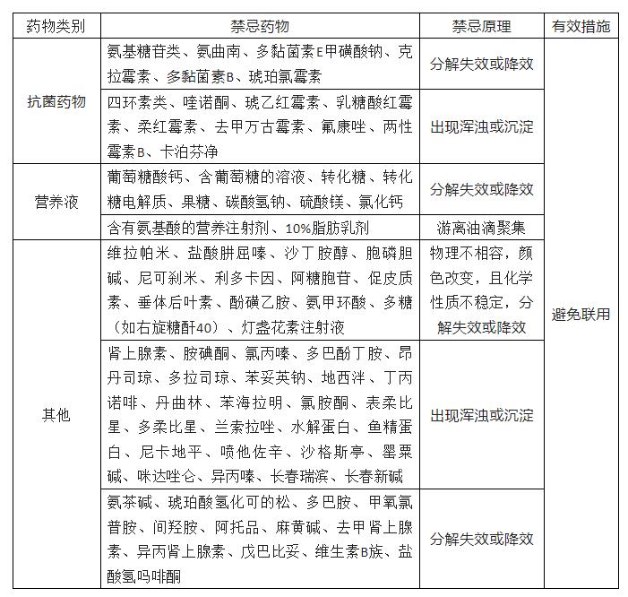
庆大霉素主治什么疾病?配伍禁忌有哪些?
庆大霉素主治什么疾病?配伍禁忌有哪些?
庆大霉素是一种氨基糖苷类抗生素,主要抑制或杀灭革兰氏阴性菌(尤假单胞菌属)和一些革兰氏阳性菌种(如金黄色葡萄球菌)。商品名有:Gentamycin、Garamycin 等。

2024/7/3 9:55:28 阅读量:1935
舒更葡糖钠的作用与用法用量
舒更葡糖钠的作用与用法用量
舒更葡糖钠是一种人工合成的γ-环糊精类衍生物,可以快速拮抗非去极化肌松药所引起的神经肌肉阻滞。

2024/7/2 9:35:43 阅读量:2831
美雄酮的功效与使用注意事项
美雄酮的功效与使用注意事项
美雄酮化学名17β-羟基-17α-甲基雄甾-1,4-二烯-3-酮(17β-hydroxy-17α-methylandrosta-1,4-dien-3-one,俗称大力补(Dianabol),是一种蛋白质同化激素。

2024/6/28 10:29:43 阅读量:1741
卡铂是什么药?有何副作用?
卡铂是什么药?有何副作用?
卡铂以Paraplatin等商品名于市面销售,是种用于治疗多种癌症(包括卵巢癌、肺癌、头颈癌、脑瘤和神经母细胞瘤)的化学疗法药物。此药物透过静脉注射方式给药。

2024/6/28 10:17:09 阅读量:1882
拉帕替尼的功效作用
拉帕替尼的功效作用
拉帕替尼(INN,诺华商品名Tykerb、Tyverb、泰嘉锭)是一种用于治疗乳腺癌和其他实体瘤的口服活性药物,以二甲苯磺酸拉帕替尼的形式使用。

2024/6/28 10:06:25 阅读量:1187
十一酸睾酮是什么?有何作用?
十一酸睾酮是什么?有何作用?
十一酸睾酮为睾酮的衍生物。有较强的雄激素性和同化作用,此外尚有骨髓造血功能增强作用。

2024/6/28 8:54:35 阅读量:2683
盐酸吉西他滨是化疗药吗?有何功效?
盐酸吉西他滨是化疗药吗?有何功效?
盐酸吉西他滨是细胞周期特异性抗代谢类药物,主要作用于DNA合成期的肿瘤细胞,是治疗晚期非小细胞肺癌的最新一线较为安全有效的化疗用药。

2024/6/27 10:22:13 阅读量:1233
氟维司群的作用与其制剂
氟维司群的作用与其制剂
氟维司群是一类新型甾体类雌激素受体拮抗剂,可以在细胞水平下与雌激素受体结合、阻断并降解雌激素受体,从而阻断雌激素作用下的肿瘤细胞生长。

2024/6/24 9:39:57 阅读量:1181
洛索洛芬的功效是什么?用量是多少?
洛索洛芬的功效是什么?用量是多少?
洛索洛芬为非甾体抗炎药(NSAIDs),可用于类风湿性关节炎、腰痛、肩周炎、颈肩腕综合症等的抗炎镇痛,手术、外伤后及拔牙后的镇痛消炎和急性上呼吸道炎症的解热镇痛等。

2024/6/21 9:58:37 阅读量:1570
林可霉素的作用特点与最佳搭配
林可霉素的作用特点与最佳搭配
林可霉素是林可链霉菌产生的林可酰胺类抗生素,它抑制细菌细胞的蛋白质合成,临床上主要用于治疗革兰氏阳性菌引起的感染性疾病。

2024/6/20 10:04:21 阅读量:2137
瑞卢戈利的副作用与国内外上市情况
瑞卢戈利的副作用与国内外上市情况
​瑞卢戈利是由Myovant公司和武田药业(Takeda)共同开发的一种新药,是一种小分子促性腺激素释放素受体拮抗剂,有潜力用于子宫纤维瘤、子宫内膜异位、前列腺癌等适应症。

2024/6/20 8:49:39 阅读量:3748
尼美舒利可用于治疗痛风吗?副作用有哪些?
尼美舒利可用于治疗痛风吗?副作用有哪些?
尼美舒利为非甾体抗炎药,仅在至少一种其他非甾体抗炎药治疗失败的情况下使用,可用于慢性关节炎(如骨关节炎等)的疼痛、手术和急性创伤后的疼痛、原发性痛经的症状治疗。

2024/6/18 10:46:05 阅读量:1886
莫西沙星治疗肺结核有效吗?副作用有哪些?
莫西沙星治疗肺结核有效吗?副作用有哪些?
​莫西沙星属于第四代喹诺酮类药物,对革兰阳性菌、革兰阴性菌(铜绿假单胞菌除外)、非典型致病菌和厌氧菌有较强的抗菌作用。

2024/6/17 11:12:59 阅读量:1348
恩赛特韦的作用与制备
恩赛特韦的作用与制备
恩赛特韦(Ensitrelvir)为一种浅棕色或类白色粉末,是由北海道大学与盐野义制药公司共同研发的一种具有口服活性的,非共价的、非肽SARS-CoV-2 3CL 蛋白酶抑制剂。

2024/6/17 10:47:43 阅读量:967
盐酸吡格列酮的用量与副作用
盐酸吡格列酮的用量与副作用
临床研究表明,吡格列酮可改善胰岛素抵抗患者的胰岛素敏感性,提高胰岛素对细胞的反应性,并改善体内葡萄糖平衡障碍。作用至少可持续1年。

2024/6/17 10:01:14 阅读量:1651
环戊丙酸睾酮的用法与副作用
环戊丙酸睾酮的用法与副作用
环戊丙酸睾酮是雄激素和同化激素,临床上主要用于多种男性性激素不足的状况,隐睾症、性腺功能减退症、阳痿及男性更年期等。

2024/6/14 10:04:43 阅读量:2009
泛昔洛韦的功效主治与副作用
泛昔洛韦的功效主治与副作用
泛昔洛韦是第二代开环核苷类抗病毒药,主要用于疱疹病毒感染,尤其是带状疱疹。泛昔洛韦为喷昔洛韦前药,在肠壁和肝脏经酶转化为喷昔洛韦。

2024/6/14 9:46:36 阅读量:2204
苯丙氨酯的用法与副作用
苯丙氨酯的用法与副作用
苯丙氨酯(英语:Phenprobamate)是一种作用于中枢的骨骼肌松弛剂,具有额外的镇静和抗惊厥作用。过量使用类似于巴比妥类药物。

2024/6/14 9:34:16 阅读量:1333
盐酸格拉司琼的作用与含量测定
盐酸格拉司琼的作用与含量测定
盐酸格拉司琼为白色或类白色结晶性粉末;无臭。其在水中易溶,在甲醇中略溶,在乙醇中微溶;在0.1mol/L盐酸溶液中略溶。

2024/6/14 9:20:15 阅读量:876
齐多夫定的适应症与副作用
齐多夫定的适应症与副作用
齐多夫定简称 ZDV 或 AZT,是一种抗反转录病毒药物,用于治疗或预防艾滋病,通常会建议搭配其他抗反转录病毒药物一起使用。

2024/6/12 9:35:32 阅读量:1836
尼扎替丁
尼扎替丁
尼扎替丁(INN:nizatidine)是一种组胺H2受体阻抗剂,主要用于抑制胃酸的分泌,并用于治疗消化道溃疡和胃食道逆流。

2024/6/12 9:21:31 阅读量:1157
司美替尼的功效与价格
司美替尼的功效与价格
司美替尼主要用于治疗1型神经纤维瘤病(NF1)相关的丛状神经纤维瘤。

2024/6/12 8:47:12 阅读量:2901
吲达帕胺的功效与用量
吲达帕胺的功效与用量
吲达帕胺是具有钙离子拮抗作用的利尿降压药,通过抑制血管平滑肌对钙离子的通透,使血管对各种加压物质的反应性下降,达到降压的目的。

2024/6/11 10:59:09 阅读量:1079
托法替尼与乌帕替尼
托法替尼与乌帕替尼
第二代JAK抑制剂(乌帕替尼、非戈替尼等)能选择性抑制单个JAK蛋白及其组合而不影响其它细胞因子,因此在安全性和耐受性方面比第一代JAK抑制剂更有优势。

2024/6/11 10:38:36 阅读量:3477
伊立替康的用法用量与毒理研究
伊立替康的用法用量与毒理研究
​伊立替康为淡黄色至黄色的疏松块状物或粉末,用于成人转移性大肠癌的治疗,对于经含5-Fu化疗失败的患者,本品可作为二线治疗。

2024/6/11 9:51:23 阅读量:1768
长春新碱主治什么疾病?有何副作用?
长春新碱主治什么疾病?有何副作用?
长春新碱商品名“维克思丁”、“安可平”,又名长春花新碱、新长春碱,医学上简称VCR,是一种由夹竹桃科长春花属植物长春花中萃取的一种生物碱。

2024/6/3 11:17:47 阅读量:2026
硫酸羟氯喹主治什么病?如何服用?
硫酸羟氯喹主治什么病?如何服用?
硫酸羟氯喹原料药为白色或类白色结晶性粉末,在水中易溶,吸湿性极强。其是一种有助于治疗类风湿关节炎、狼疮症和其它自身免疫性疾病的抗疟疾药物。

2024/6/3 10:57:52 阅读量:1006
酚磺乙胺别称是什么?如何服用?
酚磺乙胺别称是什么?如何服用?
酚磺乙胺别称止血敏或止血定,是一种止血药,用于手术前预防和治疗出血。

2024/6/3 10:43:36 阅读量:1600
硝普钠是什么药?副作用有哪些?
硝普钠是什么药?副作用有哪些?
硝普钠简称SNP,又称亚硝基铁氰化钠,为强效血管扩张剂,可以用来降低血压。

2024/5/28 11:30:27 阅读量:3339
活性孕激素——四烯雌酮
活性孕激素——四烯雌酮
四烯雌酮,也叫烯丙孕素,商品名Regu-Mate,是一种口服型活性孕激素,可用于治疗发情期动物。

2024/5/27 11:53:49 阅读量:2231
泰地罗新的作用与合成
泰地罗新的作用与合成
​泰地罗新对革兰氏阳性菌和部分革兰氏阴性菌有效,尤其对引起猪、牛、羊等呼吸道疾病的病原菌具有较强的抗菌活性。

2024/5/27 11:32:30 阅读量:2141
纳曲酮治疗酒精依赖吗?有何副作用?
纳曲酮治疗酒精依赖吗?有何副作用?
纳曲酮是一种阿片类受体拮抗剂,可阻断海洛因、吗啡和可待因等阿片类药物的欣快和镇静作用。纳曲酮不会成瘾,不会导致身体依赖。

2024/5/27 10:51:42 阅读量:1820
酮咯酸氨丁三醇的功效与副作用
酮咯酸氨丁三醇的功效与副作用
酮咯酸氨丁三醇能够刺激胰岛素的分泌,增加细胞对葡萄糖的摄取和利用,从而降低血糖水平。

2024/5/17 14:26:13 阅读量:2255
醋酸亮丙瑞林主治什么病?有何副作用?
醋酸亮丙瑞林主治什么病?有何副作用?
醋酸亮丙瑞林属于原料药,是人工合成的促黄体生成释放激素(LH-RH)的高活性衍生物,广泛用于治疗早熟、子宫内膜异位症、子宫肌瘤或绝经前乳腺癌等女性患者等。

2024/5/14 11:20:29 阅读量:2332
醋酸氢化可的松的主治什么疾病?如何制备?
醋酸氢化可的松的主治什么疾病?如何制备?
醋酸氢化可的松为白色或几乎白色的结晶性粉末;无臭。其属于肾上腺皮质激素药物,具有抗炎、免疫抑制、抗毒和抗休克等多种药理作用。

2024/5/14 11:00:52 阅读量:1055
盐酸文拉法辛的功效与用法
盐酸文拉法辛的功效与用法
盐酸文拉法辛是一种5-羟色胺和去甲肾上腺素再摄取抑制剂(SNRI)类的抗抑郁药。

2024/5/9 10:57:40 阅读量:1889
琥珀酸美托洛尔的功效与服用方法
琥珀酸美托洛尔的功效与服用方法
​琥珀酸美托洛尔是一种选择性的β1-受体阻断剂,用于治疗高血压、心绞痛还有一些与心搏过速有关的病征。

2024/5/9 10:45:22 阅读量:1954
脑血管扩张药——长春西汀
脑血管扩张药——长春西汀
长春胺衍生物长春西汀在中风后遗症、老年痴呆、神经性耳鸣及耳聋、美尼尔氏综合症、缺血性眼底疾病等复杂性疾病方面有一定的疗效。

2024/5/7 11:15:59 阅读量:1507
普瑞巴林的副作用
普瑞巴林的副作用
普瑞巴林最常见的不良反应包括:头晕、嗜睡、口干、水肿、视力模糊、体重增加和“思维异常”(主要是注意力不集中)。

2024/5/7 10:51:16 阅读量:3713
磷霉素钠的功效与副作用
磷霉素钠的功效与副作用
磷霉素是一种新型广谱抗菌素,在结构上属于磷酸衍生物。主要用于革兰氏阴性和阳性细菌感染。磷霉素钠盐、钙盐于1975年在欧洲上市。

2024/4/28 10:30:39 阅读量:1850
雌四醇的应用与制备
雌四醇的应用与制备
雌四醇缩写E4,是一种较弱的雌激素,只在怀孕期间能被探测到,是由胎儿肝脏产生的。

2024/4/19 9:10:11 阅读量:1526
氯诺昔康的功效与用法
氯诺昔康的功效与用法
氯诺昔康商品名Xefo、Xafon、Lorcam、Acabel,其作用与吡罗昔康相似,具有镇痛、抗炎和解热作用。

2024/4/15 9:37:47 阅读量:2663
阿托西班的适应症与毒理信息
阿托西班的适应症与毒理信息
阿托西班,商品名Tractocile®,是一种催产素类似物,为人工合成的环状多肽,是子宫内及蜕膜、胎膜上受体的催产素竞争性拮抗剂,在临床上使用其醋酸盐治疗早产。

2024/4/12 9:18:31 阅读量:1779
盐酸利多卡因是什么药?有哪些副作用?
盐酸利多卡因是什么药?有哪些副作用?
盐酸利多卡因是一种局部麻醉药,亦可用于治疗室性心动过速。

2024/3/26 10:16:38 阅读量:1943
红霉素治疗什么?可用于脸部吗?
红霉素治疗什么?可用于脸部吗?
红霉素是一种大环内酯类的抗生素,可用于治疗呼吸道感染、皮肤感染、衣原体菌感染,以及梅毒。本品也可用于预防新生儿的B群链球菌感染。

2024/3/21 9:41:36 阅读量:928
多库脂钠的​功效与副作用
多库脂钠的​功效与副作用
多库脂钠为阴离子表面活性剂,能降低肠道内液体的表面张力,口服后在肠内可使水和脂肪类物质浸入粪便,促其软化,一般在服后1-2d显效。

2024/3/11 13:20:39 阅读量:3137
诺氟沙星主治什么疾病?与左氧氟沙星有何区别?
诺氟沙星主治什么疾病?与左氧氟沙星有何区别?
诺氟沙星呈​白色至淡黄色粉末,无臭,味微苦;在空气中能吸收水分,遇光色渐变深。

2024/3/8 11:21:31 阅读量:967
盐酸多巴胺的使用方法与合成
盐酸多巴胺的使用方法与合成
盐酸多巴胺是一种受体激动药,可兴奋心脏,增加肾血流量,用于失血性、心乏性及感染性休克。

2024/3/7 10:00:11 阅读量:2845
非那雄胺治疗什么?购买渠道有哪些?
非那雄胺治疗什么?购买渠道有哪些?
非那雄胺是预防前列腺肥大和治疗雄性秃的药物,其会抑制头发毛囊的第二型5α还原酶,使双氢睾酮的浓度降低。

2024/3/7 9:01:25 阅读量:1563
利多卡因的优点及合成方法
利多卡因的优点及合成方法
利多卡因最常见的商品名为苦息乐卡因(Xylocaine)或译赛罗卡因,是一种局部麻醉药,亦可用于治疗室性心动过速。

2024/3/1 15:07:35 阅读量:2508
酒石酸溴莫尼定的用法与副作用
酒石酸溴莫尼定的用法与副作用
酒石酸溴莫尼定适用降低开角型青光眼及高眼压症患者的眼压。

2024/2/28 11:26:49 阅读量:1632
JAK抑制剂枸橼酸托法替尼的副作用
JAK抑制剂枸橼酸托法替尼的副作用
枸橼酸托法替尼是辉瑞公司开发的一种JAK抑制剂,可有效抑制JAK1和JAK3的活性,阻断多种炎性细胞因子的信号传导。

2024/2/23 11:22:49 阅读量:1501
顺铂主治什么?价格贵吗?
顺铂主治什么?价格贵吗?
顺铂是一种含铂的抗癌药物,棕黄色粉末,属于细胞周期非特异性药物,对肉瘤、恶性上皮肿瘤、淋巴瘤及生殖细胞肿瘤都有治疗功效。

2024/2/22 11:29:53 阅读量:1428
高纯水杨酸钠的提取
高纯水杨酸钠的提取
水杨酸钠是水杨酸的钠盐,可以通过苯酚和二氧化碳在较高的温度和压强下制取。历史上,水杨酸钠则是通过升华水杨酸与过量的碳酸氢钠发生反应,再用加热回流的方式来获得。

2024/2/21 10:04:47 阅读量:1008
川芎嗪的功效与作用
川芎嗪的功效与作用
川芎嗪为无色针状结晶,具有特殊异臭,有吸湿性,易升华。易溶于热水、石油醚,溶于氯仿、稀盐酸,微溶于乙醚,不溶于冷水。

2024/2/20 9:25:40 阅读量:1438
美登素DM1---一种微管蛋白抑制剂
美登素DM1---一种微管蛋白抑制剂
美登素是一种抗体可缀合的美登木素生物碱,用于克服与美登素相关的全身毒性并增强肿瘤特异性递送。Mertansine可以通过连接体连接到单克隆抗体上,形成抗体偶联药物(ADC)。

2024/2/18 16:17:13 阅读量:2175
阿那曲唑功效如何?怎样服用?
阿那曲唑功效如何?怎样服用?
阿那曲唑是第三代芳香酶抑制剂,属于非甾体类芳香酶抑制剂,是非常有效的抗雌性激素药物,降低强芳香类固醇带来的男性乳腺发育的风险。适合在增肌或者减脂阶段使用。

2024/2/7 14:09:37 阅读量:1519
泰诺福韦是什么药?有何作用?
泰诺福韦是什么药?有何作用?
泰诺福韦又名替诺福韦,是一种艾滋病抗病毒药物,泰诺福韦也是效果更好的艾滋病抗病毒药物富马酸泰诺福韦酯(II)的关键中间体。

2024/2/4 11:30:15 阅读量:1310
奥利司他有何作用?适用人群有哪些?
奥利司他有何作用?适用人群有哪些?
奥利司他是一种减肥药物,商品名为罗氏鲜或罗鲜子,须医生处方使用,但在美国,奥利司他是美国食品及药物管理局首个准许的无需医生处方减肥药。

2024/2/4 11:18:52 阅读量:3067
盐酸恩诺沙星的联合用药与副作用
盐酸恩诺沙星的联合用药与副作用
盐酸恩诺沙星是一种微黄色或淡黄色结晶性粉末,味苦,不溶于水,被国家指定为动物专用药。

2024/2/4 10:36:58 阅读量:1950
依托考昔治疗什么?有哪些副作用?
依托考昔治疗什么?有哪些副作用?
依托考昔是一种重要的非甾体抗炎药,是一种高选择性的环氧化酶-2抑制剂,其性能较传统非甾体抗炎药有很大的提高,是唯一已证实的治疗急性痛风性。

2024/2/2 13:15:49 阅读量:2816
丙胺卡因是什么药?有何副作用?
丙胺卡因是什么药?有何副作用?
丙胺卡因,商品名有Citanest等是一种酰胺类局部麻醉药。它可以2-甲基苯胺、2-氯丙酰氯和丙胺为原料反应得到。

2024/2/2 9:41:59 阅读量:1989
L-5-甲基四氢叶酸钙的用途与制备
L-5-甲基四氢叶酸钙的用途与制备
​L-5-甲基四氢叶酸钙是白色到淡黄色的结晶性粉末,是叶酸自然形成的钙盐衍生物,是叶酸最具生物活性和功能的形式,较普通叶酸易被吸收。

2024/2/1 10:47:43 阅读量:1615
米非司酮的作用与用法
米非司酮的作用与用法
米非司酮可用作抗孕激素药物。

2024/2/1 10:36:11 阅读量:1674
非奈利酮的功效与主治
非奈利酮的功效与主治
非奈利酮是第三代非甾体类的醛固酮受体拮抗剂,具有高度的选择性和专属性,作用强于第一代螺内酯,更远远高于第二代依普利酮,大大提高了药物的有效性和安全性。

2024/1/31 10:31:21 阅读量:4651
呋塞米主要治疗什么?每天的用量是多少?
呋塞米主要治疗什么?每天的用量是多少?
呋塞米临床主要用于治疗水肿性疾病、高血压、高钾血症及高钙血症及抗利尿激素分泌过多症(SIADH)。

2024/1/30 10:00:14 阅读量:1711
盐酸雷尼替丁与奥美拉唑有何区别
盐酸雷尼替丁与奥美拉唑有何区别
盐酸雷尼替丁为类白色或淡黄色结晶性粉末;有异臭、味微苦带涩、极易潮解,吸潮后颜色变深。其在水或甲醇中易溶,在乙醇中略溶,在丙酮中几乎不溶。

2024/1/25 11:46:49 阅读量:2143
磷酸肌酸钠有什么作用?用量是多少?
磷酸肌酸钠有什么作用?用量是多少?
磷酸肌酸钠常用于心脏手术时加入心脏停搏液中保护心肌缺血状态下的心肌代谢异常,是治疗心血管疾病的一线药物。

2024/1/25 11:31:31 阅读量:2097
长春西汀的功效与价格
长春西汀的功效与价格
​长春西汀是一种有机化合物,化学式为C22H26N2O2,属于长春花生物碱,存在于小蔓长春花的叶中。

2024/1/25 10:29:43 阅读量:1122
艾地苯醌的价格与用法
艾地苯醌的价格与用法
艾地苯醌是一种有机化合物,是辅酶Q10的结构类似物,由武田药品工业开发作为治疗阿兹海默症等认知疾病的药物使用。

2024/1/24 9:06:29 阅读量:1813
抗癌化疗药---多西他赛
抗癌化疗药---多西他赛
多西他赛,也称为多西紫杉醇,与紫杉醇的作用机制一样,均是与微管蛋白结合、促进微管稳定并导致G2/M细胞周期停滞。

2024/1/23 15:41:38 阅读量:2425
普罗布考的作用和使用禁忌
普罗布考的作用和使用禁忌
普罗布考是一种具有抗氧化、抗炎症作用的化合物,能够预防动脉粥样硬化,降低冠状动脉再狭窄。

2023/12/13 10:55:15 阅读量:2004
急性髓系白血病新选择——奎扎替尼
急性髓系白血病新选择——奎扎替尼
2023年7月20日,美国食品和药物管理局(FDA)批准奎扎替尼用于治疗携带FLT3-ITD基因突变的急性髓系白血病(AML)成人患者。

2023/10/12 8:49:15 阅读量:1800
盐酸法舒地尔是什么?有什么作用?
盐酸法舒地尔是什么?有什么作用?
盐酸法舒地尔是异喹啉磺胺衍生物,是一种新型的钙离子拮抗剂。它不仅对蛛网膜下腔出血后痉挛的脑血管有较强的抗痉挛作用,对缺血脑组织也有一定的保护作用。

2023/10/8 11:40:22 阅读量:1024
吉非替尼和厄洛替尼有什么区别?它的适应症是什么?
吉非替尼和厄洛替尼有什么区别?它的适应症是什么?
吉非替尼片适用于具有表皮生长因子受体(EGFR)基因敏感突变的局部晚期或转移性非小细胞肺癌(NSCLC)患者的治疗。

2023/9/25 10:12:11 阅读量:1515
甲硝唑是消炎药吗?它的作用与功效是什么?
甲硝唑是消炎药吗?它的作用与功效是什么?
甲硝唑又名“灭滴灵”,是临床上常用的一种抗生素,其作为抗厌氧菌感染的消炎药,可以有效杀灭口腔内的厌氧菌。

2023/9/19 10:38:54 阅读量:4752
糖肽类抗生素—替考拉宁
糖肽类抗生素—替考拉宁
替考拉宁的作用机制为抑制细胞壁的合成,干扰肽聚糖的合成过程;药物与处于分裂繁殖期细菌细胞壁粘肽结合,结合点在粘肽末端的氨基酰-D-丙氨酰-D-丙氨酸,从而阻止细菌细胞壁膜的合成,达到抑制与杀灭细菌。

2023/6/13 11:36:25 阅读量:4026
磷酸奥司他韦
磷酸奥司他韦
磷酸奥司他韦的活性代谢产物能够抑制甲型和乙型流感病毒的神经氨酸酶活性。在体内抑制流感病毒的复制和致病性。通过抑制病毒从被感染的细胞中释放,减少甲型和乙型流感病毒的播撒。

2023/6/9 10:04:42 阅读量:1982
米非司酮
米非司酮
米非司酮开发于1980年,1987年法国开始使用此款药品,美国则在2000年时核准米非司酮的上市。本品列名于世界卫生组织基本药物标准清单之中,为基础医疗系统内的必备药品。在部分发展中国家米非司酮的成本与获取仍旧受到许多限制。

2023/5/30 11:48:19 阅读量:1657
林可霉素的临床应用及作用机理
林可霉素的临床应用及作用机理
盐酸林可霉素通过作用于敏感细菌核糖体的50S亚基,阻止肽链的延长和抑制细菌蛋白质的合成,从而发挥抑菌及杀菌作用。 盐酸林可霉素是一种快效抑菌药,对那些正处于快速分裂、复制和繁殖的敏感菌,具有强大的抑制作用。 在兽医临床使用时,如若按照正常说明剂量使用,其可呈现良好的抑菌作用,而高浓度则呈现杀菌作用。

2023/4/11 10:27:15 阅读量:3570
氨苄西林钠的药物配伍禁忌
氨苄西林钠的药物配伍禁忌
氨苄西林钠为广谱半合成青霉素,通过抑制细菌细胞壁合成发挥杀菌作用。可用于敏感菌所致的呼吸道感染、胃肠道感染、尿路感染、软组织感染、心内膜炎、脑膜炎、败血症等。

2023/3/2 13:19:10 阅读量:4949
盐酸氮卓斯汀的功效和用药说明
盐酸氮卓斯汀的功效和用药说明
盐酸氮卓斯汀鼻喷雾剂可通过阻止过敏反应中的一种炎性介质的释放,具有一个缓解过敏性鼻炎症状的功效。盐酸氮卓斯汀可用于治疗过敏性结膜炎,过敏性鼻炎和荨麻疹等过敏性皮肤病。

2023/2/8 9:13:01 阅读量:4964
为什么阿奇霉素和头孢不能联合用药?
为什么阿奇霉素和头孢不能联合用药?
抗生素的联合应用问题,各有各的看法和观点。那,阿奇霉素和头孢能不能联合用药呢?有的人说:头孢类和阿奇联合用了很长时间,效果很好;有的人就反对说:这样联用药不合理,并列举教科书条款论证,但仍无定论。

2023/1/29 14:13:12 阅读量:1951
氨苄青霉素的性质与副作用
氨苄青霉素的性质与副作用
​氨苄青霉素又称安比西林、氨苄西林,是一种β-内酰胺类抗生素,可治疗多种细菌感染。

2022/12/29 14:53:37 阅读量:3841
两性霉素B的药理及副作用
两性霉素B的药理及副作用
两性霉素B是一款抗真菌药,常见透过静脉注射方式给予药物。两性霉素B可用来治疗真菌病与利什曼病,能够治疗的真菌病为麹菌、芽生菌病、念珠菌症、球霉菌症及隐球菌病等。针对特定感染症,给药时可以并用氟胞嘧啶。

2022/12/22 11:21:25 阅读量:4017
阿莫西林的副作用
阿莫西林的副作用
阿莫西林是熟为人知的青霉素类抗生素,很多的家庭都将其作为常备用药并自行服用。 然而,抗生素作为处方药,盲目的滥用必然是存在危险的,如:过敏反应,肝肾毒性,严重的甚至会休克等。

2022/12/19 13:34:25 阅读量:2216
盐酸万古霉素的药理与副作用
盐酸万古霉素的药理与副作用
盐酸万古霉素是一种糖肽类抗生素,用来治疗许多细菌感染的抗细菌药抗生素。治疗皮肤感染、败血症、心内膜炎、骨关节感染以及因耐甲氧西林金黄色葡萄球菌(MRSA)引起的脑膜炎时,通常建议采用静脉注射作为第一线治疗;而投药时,剂量将依患者的血液浓度作调整。

2022/12/16 9:54:13 阅读量:3494
盐酸四环素的副作用
盐酸四环素的副作用
盐酸四环素为黄色结晶性或无定形粉末状,无臭,味苦,有吸湿性。盐酸四环素为第一代四环素类抗生素,其具有广谱抗菌性特点,可抵抗如革兰氏 阴性和革兰氏阳性菌、衣原体、支原体、立克次菌和原生物类寄生虫等多种微生物。另外对 很多对青霉素敏感的人群,可以用四环素类抗生素作为替代品治疗某些疾病。

2022/11/3 10:05:39 阅读量:2154
制霉菌素的​副作用
制霉菌素的​副作用
制霉菌素是一种多烯型抗生素,其具有共轭多烯大环内酯结构,能抑制真菌和皮藓菌的活性,对细菌无抑制作用。

2022/9/8 15:57:27 阅读量:3332
红霉素软膏有哪些用途?与眼膏有何区别呢?
红霉素软膏有哪些用途?与眼膏有何区别呢?
红霉素软膏是临床中的非常老的一个外用药物,属于大环内酯类抗生素类的药物,临床上可以用于皮肤浅表性的细菌感染性疾病的治疗,如毛囊炎,脓疱疮,疖、痈等。

2022/5/7 10:44:00 阅读量:2911
硫酸粘菌素的药理作用
硫酸粘菌素的药理作用
硫酸粘菌素为白色或类白色粉末:无臭:有引湿性。本品在水中易溶,在乙醇中微溶,属碱性多肽类抗生素。

2022/3/31 15:21:05 阅读量:4104
不能与乙酰螺旋霉素同时使用的13种药物
不能与乙酰螺旋霉素同时使用的13种药物
乙酰螺旋霉素属于大环内酯类抗生素,可用于隐孢子虫病、或作为治疗妊娠期妇女弓形体病的选用药物。为避免和减少其不良反应的发生,乙酰螺旋霉素不能与13类药同服。

2021/1/20 10:39:09 阅读量:9851