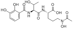
Vanoxonin is a bacterial metabolite that has been found in S. hirsuta.1 It forms a complex with vanadium, and the complex inhibits thymidylate synthetase with an IC50 value of 0.7 μg/ml. The vanoxonin-vanadium complex is cytotoxic to L1210 leukemia cells (MIC = 25 μg/ml) and increases survival in Ehrlich murine spontaneous adenocarcinoma and L1210 mouse tumor models.
1.Kanai, F., Sawa, T., Hamada, M., et al.Vanoxonin, a new inhibitor of thymidylate synthetaseJ. Antibiot. (Tokyo)36(6)656-660(1983)