7YR企业会员
发布人:爱必信(上海)生物科技有限公司
发布日期:2026/4/3 13:36:19
产科抗磷脂综合征(OAPS)作为一种自身免疫性疾病,常导致复发性流产、死胎等不良妊娠结局,严重威胁母婴健康。近日,《Advanced Science》发表重磅研究,通过单细胞测序技术深度解析 OAPS 患者蜕膜与外周血免疫微环境的关联,揭示了单核细胞衍生巨噬细胞(MDMs)浸润的核心作用机制。Absin 多重荧光免疫组化试剂盒(abs50013)全程助力该研究的关键实验,为机制验证提供了可靠技术支撑。
文献标题:Deciphering the Role and Mechanism of Decidual Monocyte-Derived Macrophage Infiltration in Obstetric Antiphospholipid Syndrome at Single-Cell Resolution
发表期刊:Advanced Science(IF 14.1)
DOI:https://doi.org/10.1002/advs.202503480
使用Absin产品:五色多重荧光免疫组化染色试剂盒(鼠兔通用二抗)(abs50013)

研究团队针对 OAPS 患者蜕膜巨噬细胞浸润显著但来源不明的科学问题,设计了层层递进的研究方案:
1. 构建单细胞图谱:整合 OAPS 患者与健康对照(HCs)的蜕膜组织和外周血单核细胞(PBMCs)单细胞测序数据,系统对比两者免疫细胞组成与功能差异;
2. 追溯细胞来源:通过免疫细胞比例变化关联分析,验证外周单核细胞向蜕膜 MDMs 的转化路径;
3. 解析调控机制:从趋化因子募集、信号通路激活、细胞间互作三个维度,挖掘 MDMs 浸润的分子机制;
4. 验证治疗靶点:在 OAPS 小鼠模型中测试 TLR4 抑制剂和 CCR2 拮抗剂的治疗效果,为临床转化提供依据。
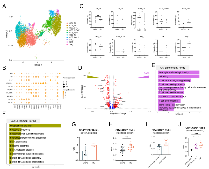
外周血:OAPS 患者单核细胞比例降低、CD4⁺/CD8⁺T 细胞比值下降,T 细胞呈现高细胞毒性特征(图 2);

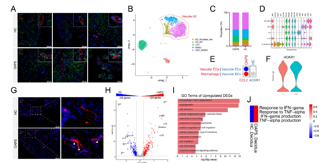
蜕膜组织:巨噬细胞比例升高、NK 细胞比例降低,MDMs(CCR2⁺)大量浸润,且具有强促炎特性(图 3A-C)。

趋化因子募集:aPL-IgG/β₂GPI 复合物通过 TLR4-NF-κB 通路刺激蜕膜巨噬细胞分泌 CCL2(图 6);

血管内皮富集:蜕膜血管内皮细胞高表达 ACKR1,将 CCL2 聚集于细胞表面,增强对 CCR2⁺单核细胞的趋化作用(图 8A-G);

病理效应放大:MDMs 分泌 IL1B、TNF 等促炎因子,抑制滋养层细胞增殖与侵袭、促进其凋亡,破坏母胎界面稳态(图 3L-M)。

在 OAPS 小鼠模型中,CCR2 拮抗剂(PF-4136309)和 TLR4 抑制剂(TAK-242)均能显著降低胚胎吸收率,减少蜕膜 MDMs 浸润(图 5I-J、图 7G-H),为 refractory OAPS 提供了新的治疗方向。




该研究的突破性进展,离不开单细胞测序技术与高灵敏度免疫检测工具的协同应用。Absin 多重免疫组化试剂盒(abs50013)凭借其多靶点检测能力和高灵敏度优势,成功助力科研团队解析复杂的细胞间互作网络,为类似自身免疫性疾病、肿瘤微环境等研究提供了高效解决方案。
本文内容基于《Advanced Science》(DOI: 10.1002/advs.202503480)原文献;文中涉及的原文献图片、数据等知识产权归原期刊及研究团队所有。若存在侵权情形,敬请及时联系我方删除,我方将积极配合处理。
相关新闻资讯